马上就是“双节”了,估计有不少华人朋友已经提前买好机票打算回国过节了吧。
有则12月1日起就已经生效的入境携带物品新规定,大家一定要注意了,以免遭到重罚。
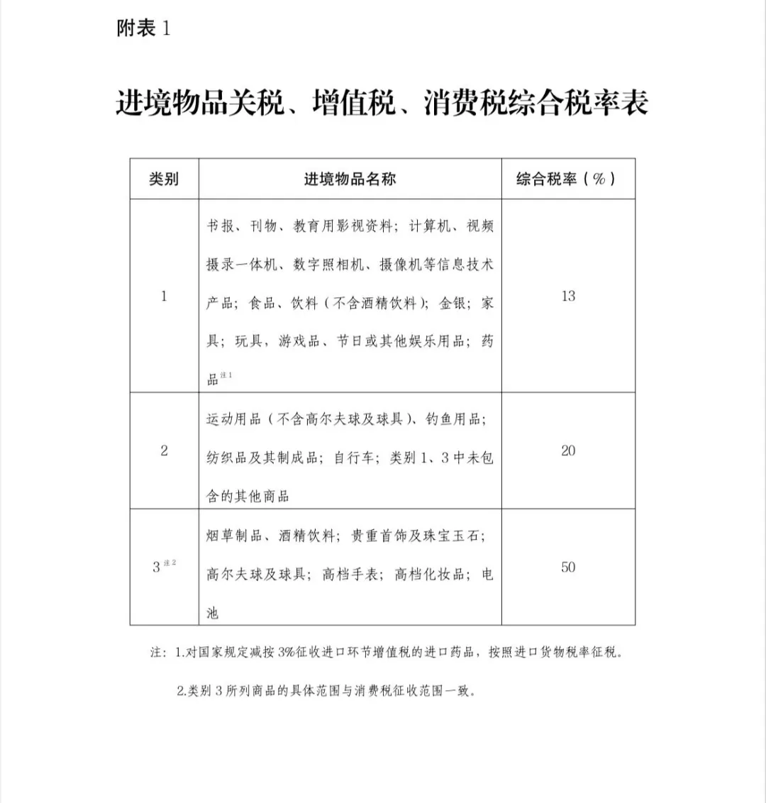
2024年11月29日,中国国务院关税税则委员会公布了最新的《进境物品关税、增值税、消费税征收办法》,12月1日起正式实施。

图自:财政部网站
新规对入境中国可携带物品的税率和数量等进行了调整,比如携带烟酒等的规定。大家一定得注意了。
具体有以下这些值得注意的事项:
1.维持现行对进境物品免税数额的规定总体不变。
根据新规,维持现行对进境物品免税数额的规定总体不变,包括进境居民旅客携带行李物品免税额度为5000元,进境非居民旅客携带行李物品免税额度为2000元,个人寄递物品应纳税额在50元以下的予以免税放行。
自港澳进境居民旅客免税额度等另有规定的从其规定。
超过规定免税数额的行李物品,对超过部分征税,对不可分割的单件物品应当全额征税,酒精饮料的综合税率为50%。
2.将可通过寄递渠道进境物品的限值由现行800元、1000元统一提高至2000元。
3.削减可以免税携带的烟草制品数量。
进境旅客可携带香烟400支,或者雪茄20支,或者烟丝500克;可携带电子烟烟具2个,电子烟烟弹或者烟弹与烟具组合销售的产品(包括一次性电子烟等)6个,合计烟液容量不超过12毫升。
自香港、澳门进境的旅客,可携带香烟200支,或者雪茄10支,或者烟丝250克;可携带电子烟烟具1个,电子烟烟弹或者烟弹与烟具组合销售的产品(包括一次性电子烟等)3个,合计烟液容量不超过6毫升。
经常出入境人员(15日以内进境超过一次)可携带香烟40支,或者雪茄2支,或者烟丝40克;可携带电子烟烟具1个,电子烟烟弹或者烟弹与烟具组合销售的产品(包括一次性电子烟等)1个,合计烟液容量不超过2毫升;限一天一次。
不满十八周岁的未成年人,不适用上述免税规定。

4.调整免税携带入境的酒精饮料类物品数量。
进境旅客可携带12度以上的酒精饮料不超过1.5升。
自香港、澳门进境的旅客,可携带12度以上的酒精饮料不超过0.75升。
经常出入境人员,不准免税带进12度以上的酒精饮料。
不满十八周岁的未成年人,不适用上述免税规定。
5.出入境时携带不超过20000元人民币或等值5000加元(含)的外币现钞无须向海关申报,超过这个数额则需要向海关申报。
同时,中国海关总署网站上还进出境行李物品监管进行了详细的规定。
禁止以下物品进境:
1、各种武器、仿真武器、弹药及爆炸物品;
2、伪造的货币及伪造的有价证券;
3、对中国政治、经济、文化、道德有害的印刷品、胶卷、照片、唱片、影片、录音带、录像带、激光视盘、计算机存储介质及其它物品;
4、各种烈性毒药;
5、鸦片、吗啡、海洛英、大麻以及其它能使人成瘾的麻醉品、精神药物;
6、带有危险性病菌、害虫及其它有害生物的动物、植物及其产品;
7、有碍人畜健康的、来自疫区的以及其它能传播疾病的食品、药品或其它物品。

图自:新华社
禁止以下物品出境:
1、列入禁止进境范围的所有物品;
2、内容涉及国家秘密的手稿、印刷品、胶卷、照片、唱片、影片、录音带、录像带、激光视盘、计算机存储介质及其它物品;
3、珍贵文物及其它禁止出境的文物;
4、濒危的和珍贵的动物、植物(均含标本)及其种子和繁殖材料。
限制以下物品进境:
1、无线电收发信机、通信保密机;
2、烟、酒;
3、濒危的和珍贵的动物、植物(均含标本)及其种子和繁殖材料;
4、国家货币;
5、海关限制进境的其它物品。
限制以下物品出境:
1、金银等贵重金属及其制品;
2、国家货币;
3、外币及其有价证券;
4、无线电收发信机、通信保密机;
5、贵重中药材;
6、一般文物;
7、海关限制出境的其它物品。
另外,入境检查也要注意。
今年4月26日,中国国家安全部公布的《国家安全机关行政执法程序规定》和《国家安全机关办理刑事案件程序规定》。
规定称,国家安全机关依法对有关个人和组织的电子设备、设施及有关程序、工具开展查验,应当经设区的市级以上国家安全机关负责人批准,制作查验通知书。
所以,大家不管是入境还是出境,一定要遵守相关规定,以免给出行增添麻烦。
|
a
这个置顶学习
- [36] (2024-12-09 22:57:08)
|